当前位置: 网站首页 >> 人才招聘 >> 创新创业 >> 正文

创新创业

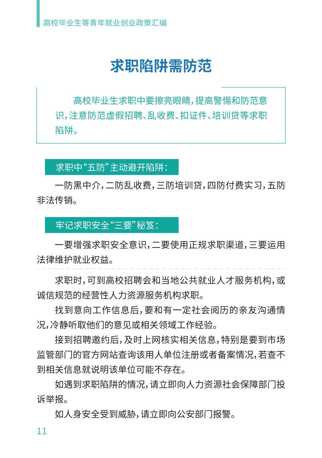
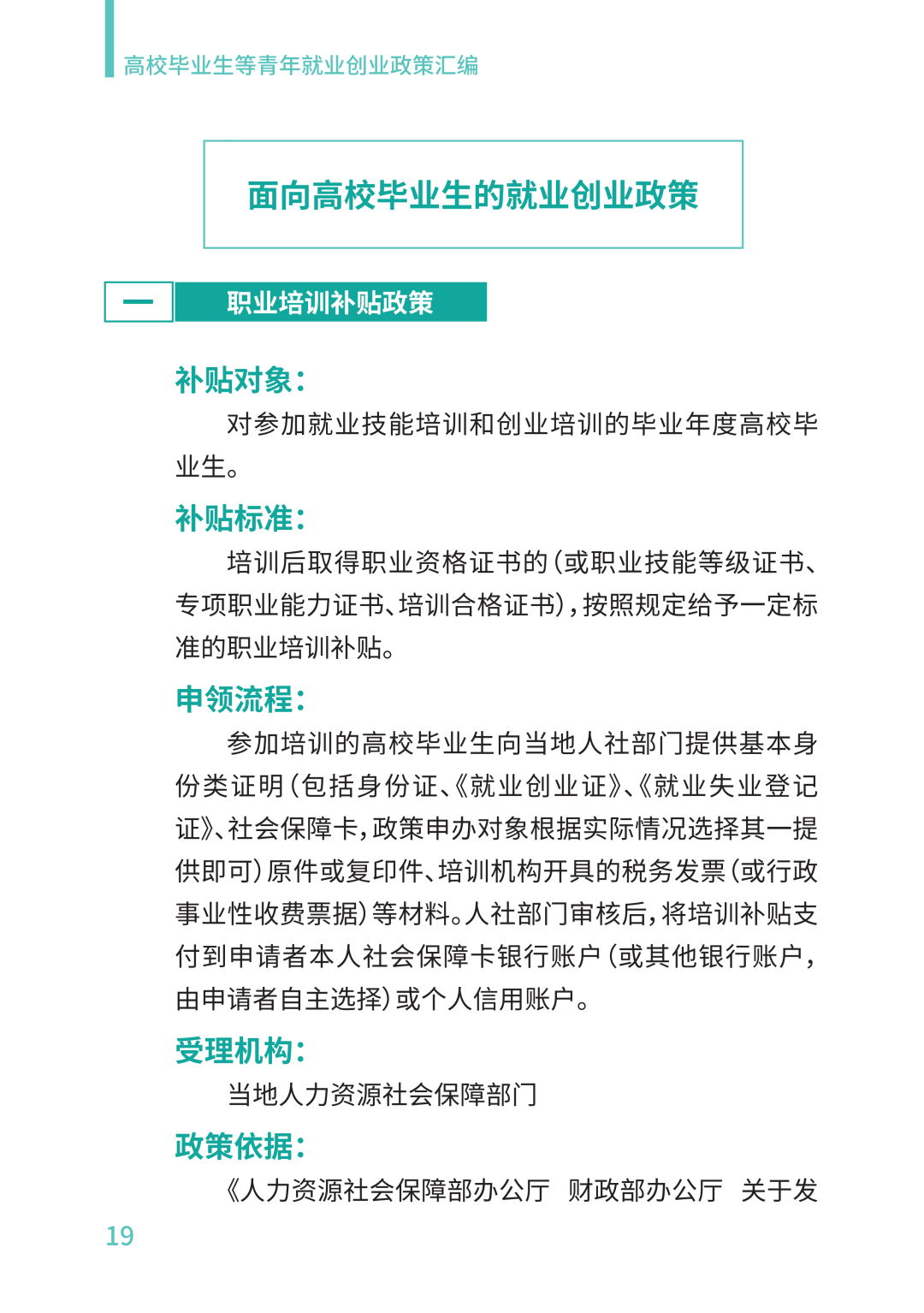
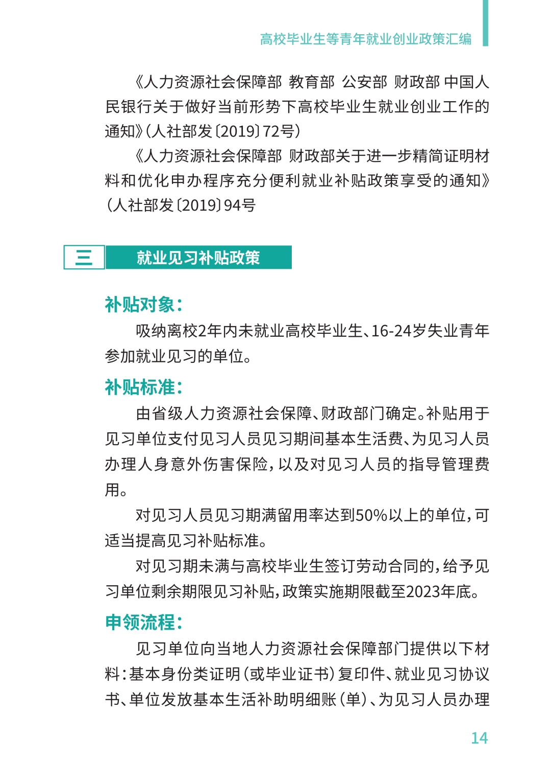
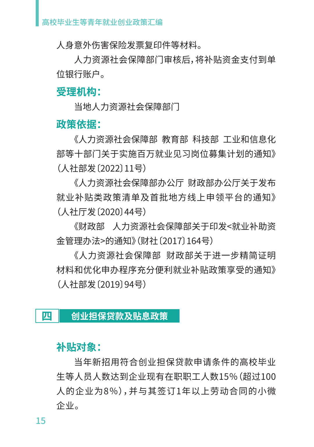
高校毕业生就业创业政策

发布日期:2023-07-18 来源:太阳成tyc7111cc  供稿: 摄影: 审核:太阳成tyc7111cc 


上一条:支持重点群体创业就业,最新税收优惠政策
下一条:高校毕业生留郑支持政策

关闭

地址:中国·河南·郑州市郑上路548号    电话:0371-86630136    邮编:450042

版权所有:中国·太阳成tyc7111cc(集团)有限公司-suncitygroup